Продукты
Связаться с нами
- Здание E, № 58, полевая дорога NaN, ξ想, B AOAn, очень реальный город, корпус GU, здание G, Китай
Создание устойчивой цепочки поставок в условиях гонки со временем в прецизионном производстве
С сокращением итерационных циклов электронных изделий до шести месяцев, срок поставки печатных плат превратился из показателя, определяющего конечный этап производства, в ключевое конкурентное преимущество. Когда клиенты спрашивают: «Сколько времени займет поставка?», это становится всеобъемлющей проверкой устойчивости цепочки поставок, гибкости производства и уровня проникновения данных. Эффективное управление сроками поставки становится важнейшим навыком для производителей печатных плат, позволяя сбалансировать качество, стоимость и скорость.
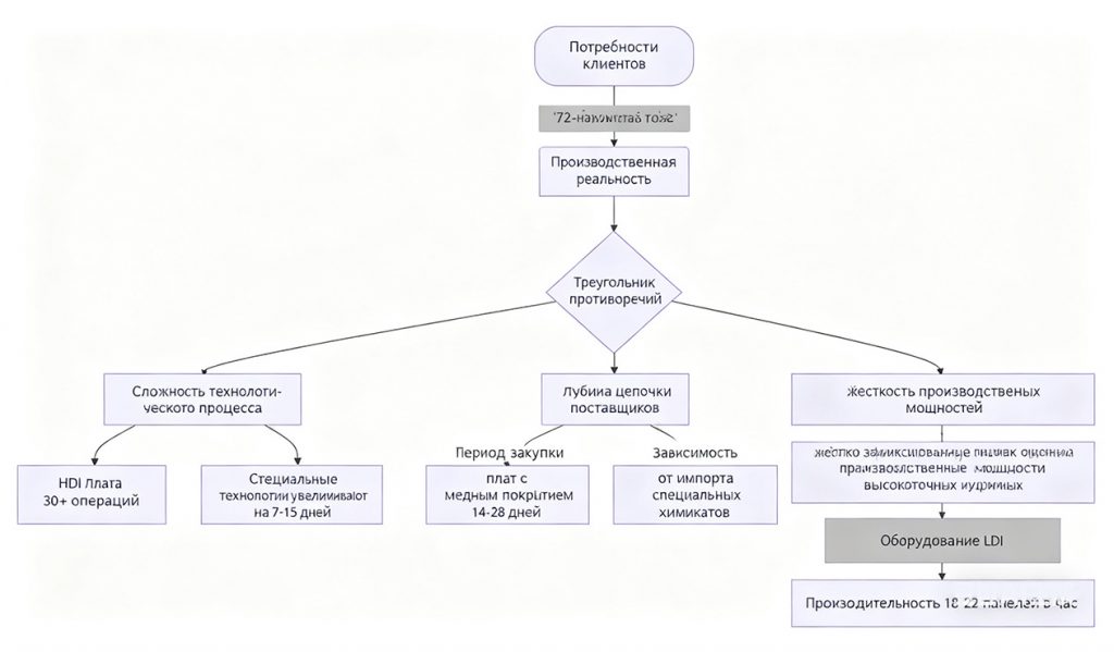
Сжатие при доставке печатных плат сталкивается с тремя структурными противоречиями:
Интеллектуальная система Order-to-Promise (CTP)
Песочница для анализа производительности в реальном времени: Визуализирует загрузку оборудования для каждого процесса в течение следующих 72 часов (например, загрузка сверлильного станка ≥ 85% активирует оповещение).
Динамическое моделирование доставки: Введите параметры процесса (количество слоёв/обработка поверхности/специальный процесс) для автоматического создания трёх сценариев доставки:
Революция в сотрудничестве с материалами
Стратегия | Традиционная модель | Инновационная модель | Сокращенные сроки доставки |
Закупка субстрата | Покупка по заказу | Фьючерсный пул + Динамическая страховая акция | ↓40% |
Специальные химикаты | Разрозненные международные закупки | Прямые поставки JIT с таможенного склада | ↓15небо |
Инструменты/расходные материалы | Замена после выхода из строя | Интеллектуальное раннее оповещение и пополнение запасов Интернета вещей | ↓время простоя98% |
Гибкая конфигурация производственной линии (динамический пул мощностей)
Модульность оборудования: благодаря системе Small and Medium Enterprise Device (SMED) время переналадки сверлильных станков сокращается с 45 до 8 минут.
Виртуальная производственная линия: для срочных заказов создается межпроцессная группа быстрого реагирования, что сокращает стандартный срок поставки плат HDI с 12 дней до 7 дней в режиме экстренного резервирования.
Банк мощностей: заключение соглашений о резервировании мощностей с сертифицированными партнерами, что позволяет использовать 30% внешних мощностей в случае непредвиденных скачков нагрузки.
Производственный процесс, требовательный к времени
Сжатие критического пути:
Время ожидания передачи шаблона сокращено с 22 до 8 часов (при использовании оборудования туннельного типа LDI).
Гальванический процесс сокращает время передачи незавершенного производства на 70% благодаря многоярусному складированию и планированию работы автоматизированных транспортных средств.
Устранение узких мест в режиме реального времени:

Растущая конкуренция в управлении поставками
С сокращением среднего срока поставки по отрасли с 21 до 5 дней, точность сроков стала новым полем битвы, следующим за точностью ширины линии. В будущем победителями станут компании, использующие цифровых двойников для отработки производства, интеллектуальные алгоритмы для планирования ресурсов и прозрачную экосистему для устранения неопределенности. В условиях временной и пространственной игры производства печатных плат управление поставками больше не является пассивным ответом; это стратегическая возможность, которая проактивно меняет темпы развития отрасли — она позволяет «скорости» преодолевать физические ограничения и делает «обязательства» предсказуемыми.
Авторские права © 2025 PCBAStore | Все права защищены.